网站首页
乡土风情
领导活动
媒体看开江
部门动态
理论学习
招商引资
开江文化
走进开江
时政要闻
公示公告
开江电视台
乡镇动态
开江时评
文明旅游
网络理政
站内搜索:
当前位置:首页 >
公示公告
> > 列表
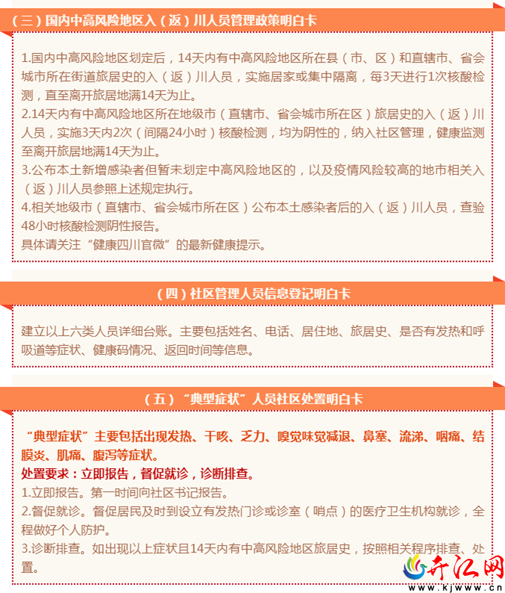
疫情防控社区明白卡
时间:2022-01-07 15:41:43 来源:达州卫生健康 作者: 点击:
相关信息:
上一篇:
四川省两项改革表彰!开江一人获评先进个人
下一篇:
春节临近严防疫情向农村蔓延 这几条关键提示别忘记!
走进开江
频道总排行
开江县新一届政府领导班子名单及简历
干部任前公示(2016年5月27日)
中共开江县第十三届委员会书记、副书记、常...
开江防疫健康提示
天府健康通出现红黄码及临时弹窗怎么办?权...
设备发热 停电检修!18日,开江城区、乡镇...
趁青春 去参军!开江青年们, 2023年征兵开始了
开江人注意!医保缴费截至12月25日
开江县应对新型冠状病毒肺炎疫情应急指挥...
开江县应对新型冠状病毒感染肺炎疫情应急指...
频道本月排行
开江县新一届政府领导班子名单及简历
中共开江县第十三届委员会书记、副书记、常...
干部任前公示(2016年5月27日)
开江人注意!医保缴费截至12月25日
时间已定!开江“两会”即将召开
趁青春 去参军!开江青年们, 2023年征兵开始了
正在公示!
2021年在职研究生达州市委党校教学分部招生简章
设为首页|加入收藏|关于我们|网站声明|网站地图|系统纠错|使用帮助|联系我们
主办:中共开江县委 开江县人民政府 承办:开江县委宣传部 开江县互联网信息管理中心 技术支持:英凯迪网络传媒有限公司
联系电话:0818-8239177 投稿E_MAIR:sckjwxb@163.com 传真:0818-8222254 新闻QQ:372815112
申明:转载请注明出处 ©Copyright 2015 开江网 All Rights Reserved
互联网新闻登载服务许可证:川新备15-140013 备案号:
蜀ICP备16027395号
川公网安备 51172302000028号